24小时客户服务热线:
96813
联系我们
无障碍
长者专区
长者专区
网银登录
个人网银登录
企业网银登录
首页
公司业务
存款业务
融资(贷款)
中间业务
公司理财
对公开户预约
个人业务
银行卡业务
个人理财
个人中间业务
存款产品
贷款产品
小微金融
金融市场
票据
同业
资金
债券
数字金融
手机银行
网上银行
微信银行
自在付
关于本行
银行简介
投资者关系
组织架构
企业文化
党的建设
企业荣誉
人才招聘
联系我们
分支机构
法制建设
本行动态
最新公告
关闭
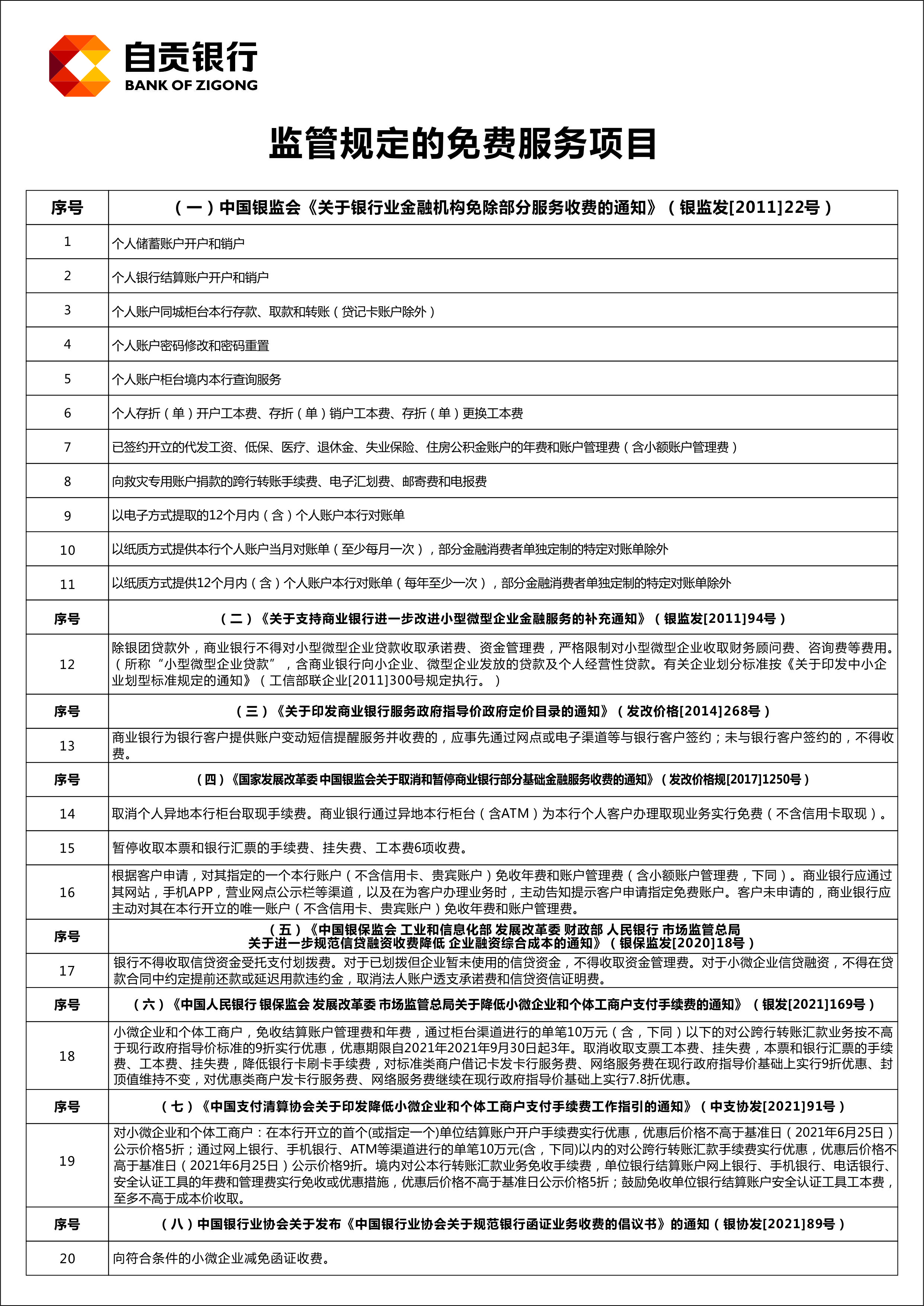
资费标准
资费标准